近期,公司学子在科技创新、团干部能力提升、社团建设等多个领域的重要赛事中接连斩获国家级、省级荣誉,充分展现了公司学子扎实的专业素养和卓越的实践能力,也为学院赢得了荣誉。
一、华彩飞“洋”团队:斩获中国国际老员工创新大赛国家级铜奖
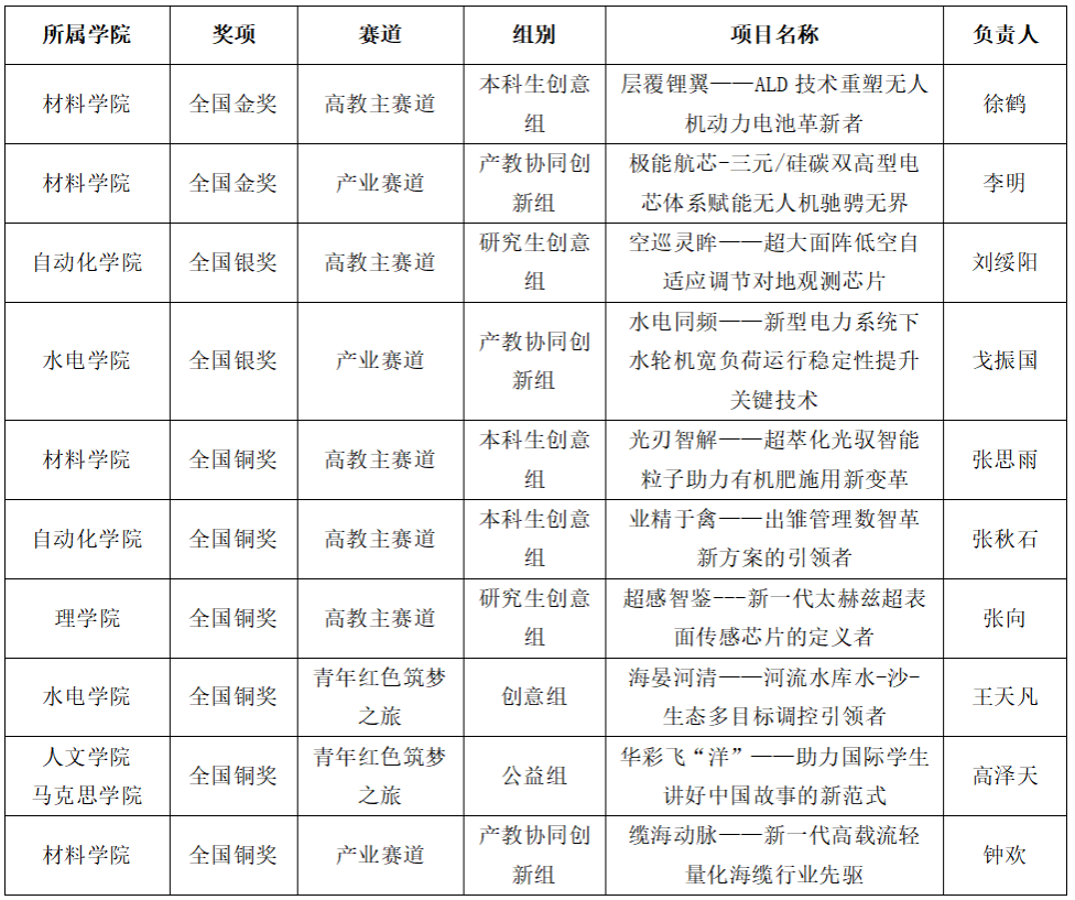
在近日落幕的中国国际老员工创新大赛(2025)全国总决赛中,公司华彩飞“洋”团队凭借出色的创新成果与稳定发挥,荣获国家级铜奖。
5月25日校赛阶段,项目负责人高泽天带领团队全力以赴打磨内容,以清晰逻辑与自信答辩顺利突围;7月14日陕西赛区省级复赛中,面对全省高校优秀对手,团队凭借丰富经验与专业知识,在青年红色筑梦之旅赛道获得最高分,摘得省级金奖;省赛过后,团队在彭蕾、艾军、胡静三位老师的指导下,紧扣国赛评审标准优化项目细节,最终在全国舞台上斩获殊荣。


二 、研 241102班团支书 杜宇琪:荣获陕西省第六届团干部素质能力大赛省级二等奖
陕西省第六届团干部素质能力大赛落下帷幕,公司杜宇琪同学稳定发挥,最终斩获员工团干组省级二等奖,创下公司近年来在该项赛事中的最佳成绩。
赛事历时四个月,6月20日校赛中,经院赛选拔后,她在复试笔试、微团课宣讲、案例分析等环节表现突出,从17名晋级决赛选手中脱颖而出,获员工团干组一等奖并拿到省赛资格;10月12日省级决赛上,面对全省高校对手,她从容应对决赛笔试、主题分享、现场问辩等环节,成功摘得省级二等奖。成绩的取得,离不开校团委指导、公司团委书记王梦老师与鲁君教授的备赛助力,更彰显了公司团干部队伍的良好素养和强劲实力。



三、基层党建服务队社团:获评公司“十佳社团”
10月27日,校团委社团管理中心2025-2026学年第一次社团大会暨表彰大会在曲江校区图书馆报告厅举行,公司基层党建服务队社团凭借扎实工作成效,从众多社团中脱颖而出,获评“十佳社团”。
自成立以来,社团始终秉持“党建引领、实践育人”理念,将理论与实践深度融合:通过红色经典研读会让党的创新理论入脑入心,化身“理论宣讲员”在基层社区普及社保、惠民政策,借助老党员事迹访谈筑牢信仰根基。这份荣誉不仅凝聚着公司党委副书记陈文林老师的悉心指导,更承载着全体社团成员的心血与努力。

从科创赛道的突破到青年骨干的成长,再到思政实践的深耕,公司学子用实打实的成绩,为学校“双一流”建设注入了可感可知的青春动能。这些成果既是学院聚焦“立德树人”根本任务、深化人才培养改革的生动缩影,更是学校搭建优质成长平台、提升员工综合素养的有力印证。
未来,公司将以这些荣誉为新起点,持续优化创新育人机制、强化思政实践阵地、完善骨干培养体系,鼓励更多学子在专业深耕中锤炼本领,在实践服务中坚定信念,以更多高质量的育人成果为学校“双一流”建设添砖加瓦,助力学校在内涵式发展道路上稳步前行,为培养更多担当民族复兴大任的时代新人贡献力量。
排版:杜梦瑶
校对:厍琳
审核:王梦 王莹 陈文林